Toggle navigation
登入
園所介紹
創校理念
教學特色
師資陣容
環境設備
榮譽榜
環繞影像
校園生活
作息表
餐點表
餐點檔案
行事曆表格
行事曆檔案
校園訊息
最新消息
行動問卷
倒數計時
校園花絮
校園相簿
班級相簿
活動影片
招生訊息
最新課程
線上報名
聯絡我們
校園資料
與我聯絡
臺灣母語教學
臺灣母語教學
家長接送辦法
家長接送辦法
★《防疫專區》★
衛福部疾管署(官網)
登革熱防疫專區
165防詐騙專區
165防詐騙專區
防災專區
消防防災館
921國家防災日地震避難掩護演練
連結舊網站(相簿)
連結舊網站(首頁)
連結舊網站(相簿)
家長專區
家長專區(中英文主題教學)
家長專區(蒙特梭利教學)
家長專區(美感-音樂)
家長專區(身體動作發展-體能)
託藥規定
APP好校通<下載>
APP好校通<下載.登入>
最新消息
回列表
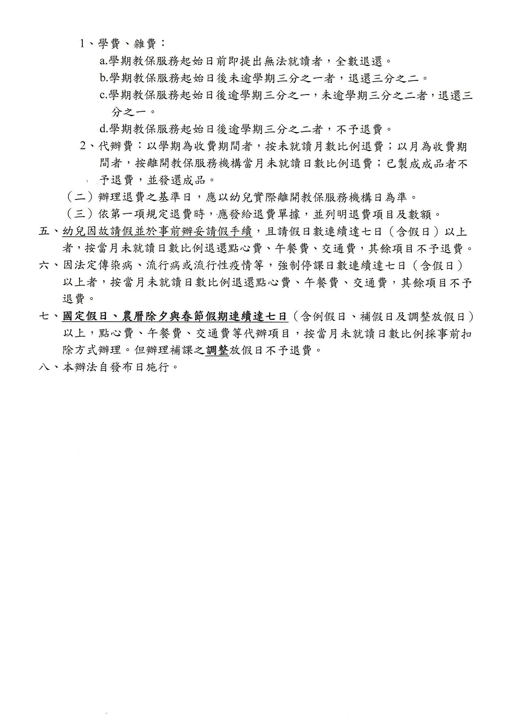
114學年度第二學期 臺南市私立聖保羅幼兒園收退費辦法114.12.19
2025/12/19
回列表
×